お知らせ

  • お知らせ

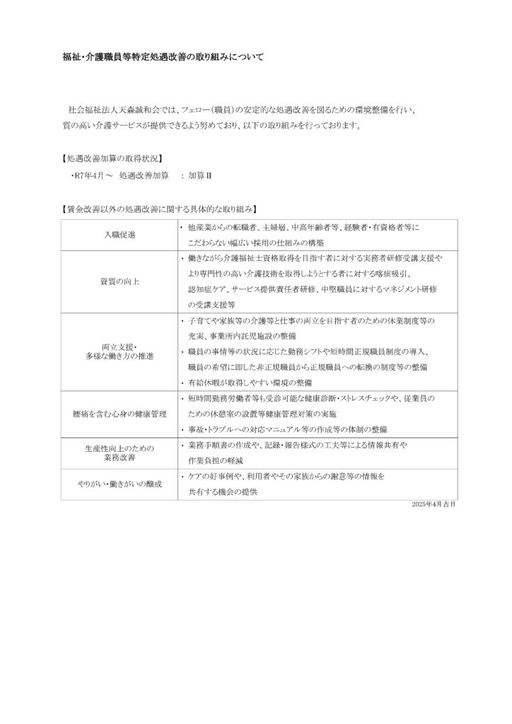
介護職員等処遇改善の取り組みについて

社会福祉法人天森誠和会では、フェロー(職員)の安定的な処遇改善を図るための環境整備を行い、質の高い介護サービスが提供できるよう努めており、以下の取り組みを行っております。

詳しくは下記PDFをご覧ください。

上町台天森は創立70年